中国·太阳集团tyc151cc(股份)有限公司-官方网站
太阳集团tyc151cc
实验中心
综合管理
人才招聘
关于我们
经理寄语
太阳集团tyc151cc简介
历史沿革
愿景使命
组织机构
公司领导
历任领导
战略咨询委员会
联系我们
团队队伍
荣退教师
在职教师
教师招聘
师德师风
教学项目
博士
学术型硕士
本科
专业型硕士
教学成果
科学研究
科研项目
科研获奖
学术成果
学术报告
科研机构
国际交流
国际项目
国际认证
员工之家
员工联络
员工活动
员工风采
员工服务
员工捐赠
党群天地
党建园地
党团建设
党建动态
工会、教代会
ENGLISH
About Us
Department Introduction
Discipline Introduction
Faculty
Research
首页
太阳集团tyc151cc动态
学术活动
学术观点
学术成果
学术会议
通知公告
媒体聚焦
商管学子
当前位置是:
首页
->
通知公告
->
正文
通知公告
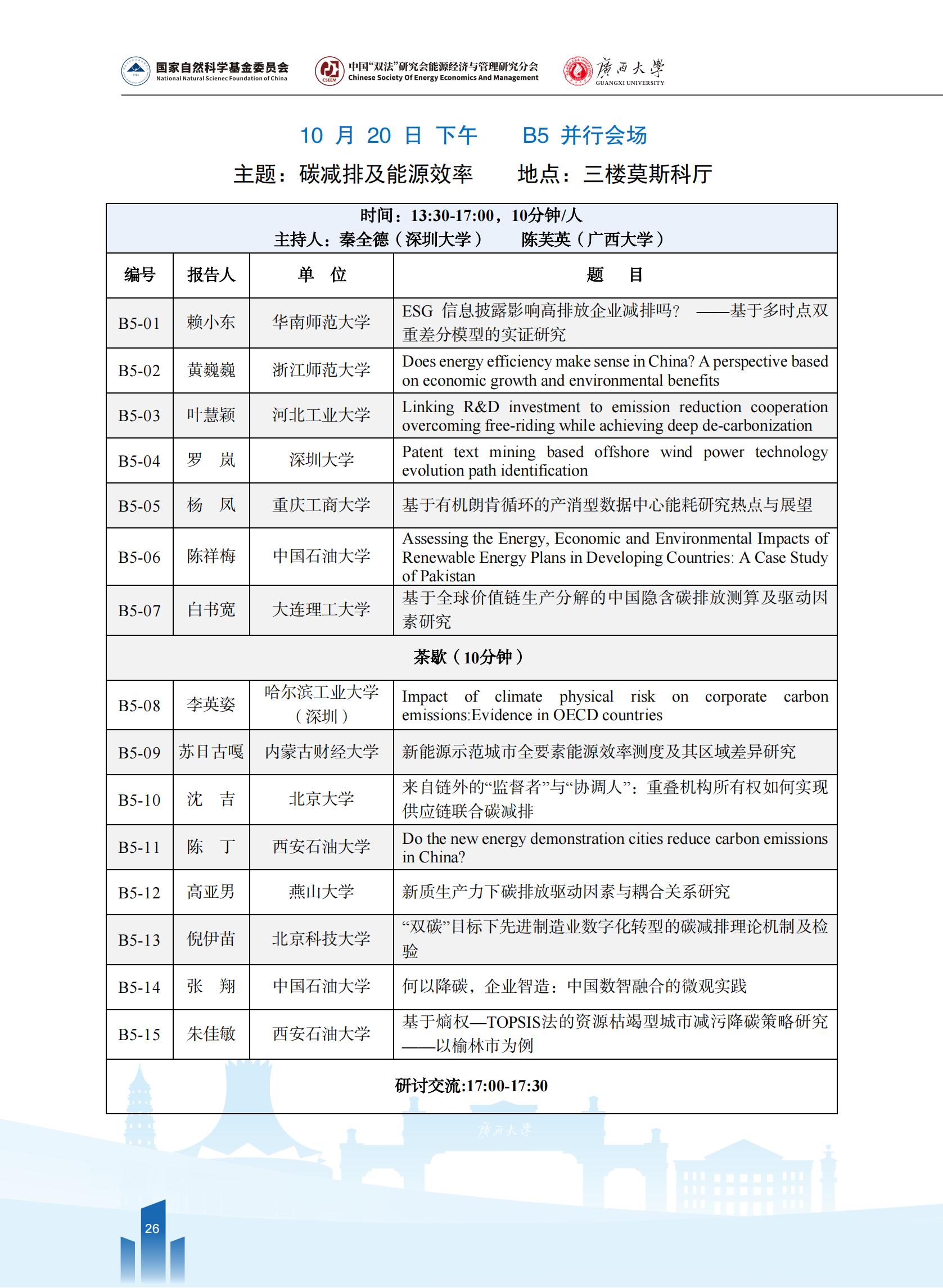
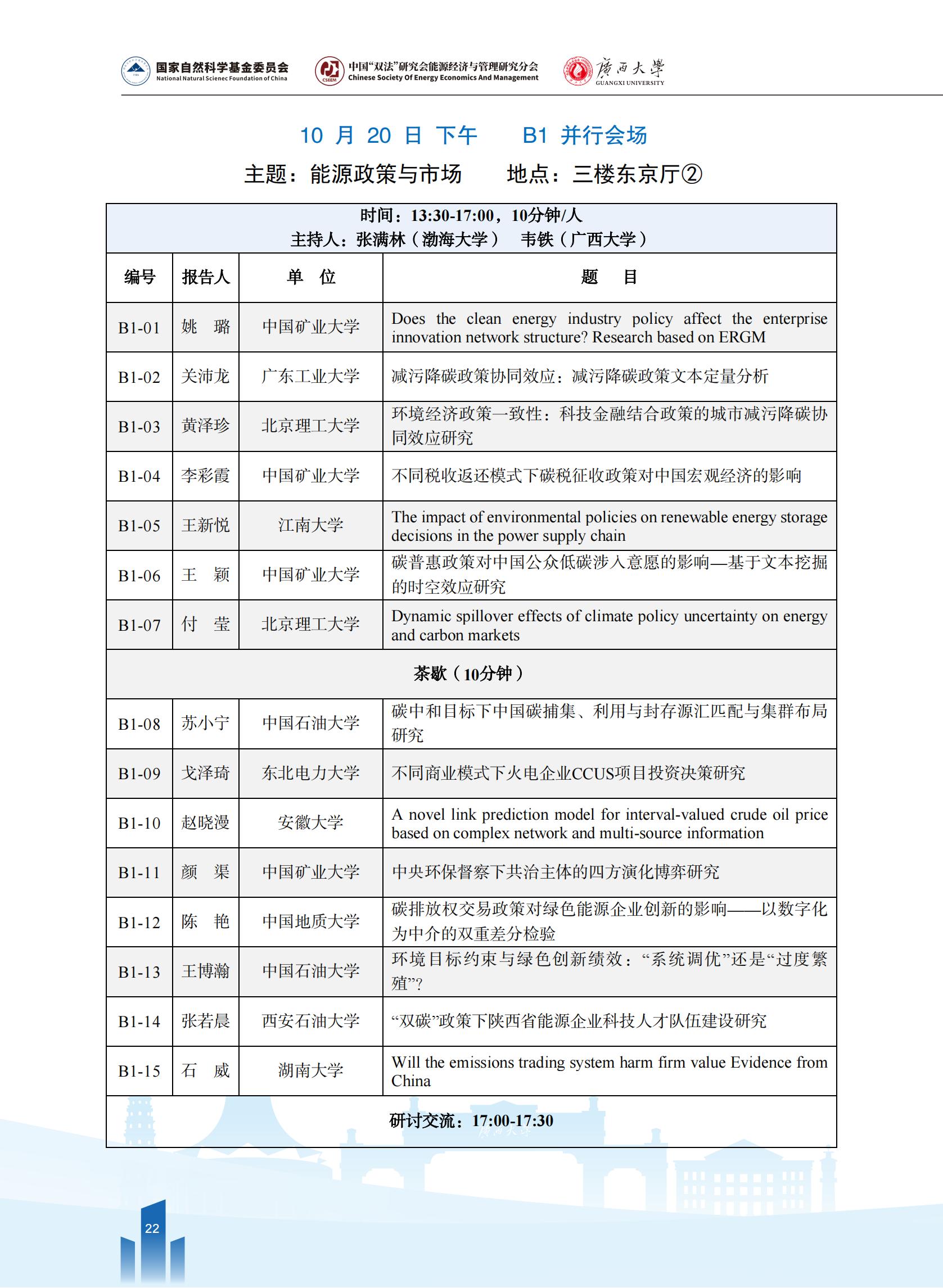
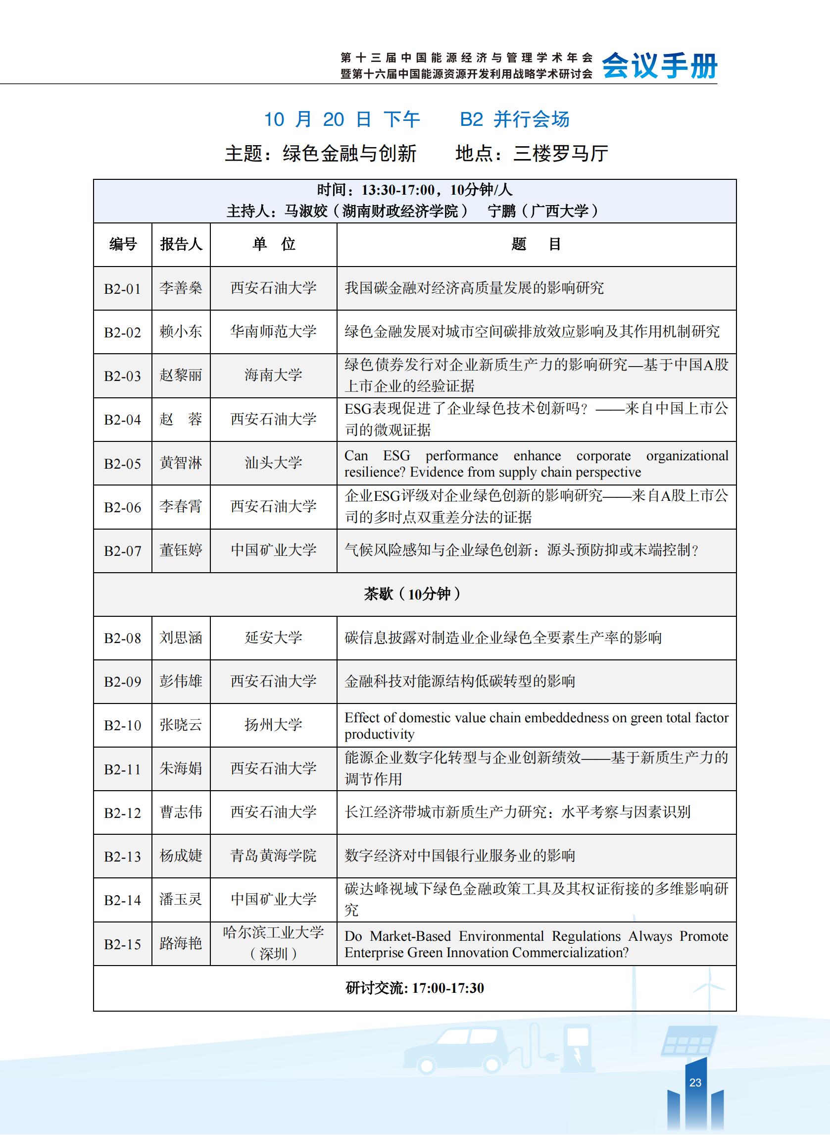
第十三届中国能源经济与管理学术年会暨第十六届中国能源资源开发利用战略学术研讨会会议手册
作者:
编辑:王潇
发布时间:2024年10月17日 22:19
上一篇:
太阳集团tyc151cc党委第八巡察组巡察太阳集团tyc151cc公告
下一篇:
首届中国能源经济与管理研究前沿研讨会会议简介